最近发布
上交大杰青/COF大牛崔勇教授团队利用RapidXAFS表征空间纠缠孪生铁卟啉实现尿素电合成发表Nature Synthesis
上海交通大学崔勇/浙江工业大学彭永武,朱艺涵/杭州师范大学叶伟团队合作的一项重要研究成果发表在Nature Synthesis,题为“Selective electrocatalytic synthesis of urea using entangled iron porphyrins in covalent organic frameworks”。这项研究提出利用结晶性三维卟啉基共价有机框架(3D COF)的网络纠缠特性,定位金属卟啉位点的空间排列和距离,精准构筑具有亚纳米间距的孪生铁卟啉空腔,驱动高选择性电催化尿素合成,将离散半反应转变成定向C-N耦合过程。
尿素(CO(NH2)2)在提高农作物产量和人口增长方面具有重要作用,但工业尿素生产依赖能源密集型的Bosch-Meiser工艺,消耗了约80%的工业合成NH3,占全球能耗的1-2%,且导致大量CO2排放。因此,亟需开发尿素生产的可持续替代工艺。目前,利用人类活动产生的有害硝酸盐(NO3-)和CO2作为原料进行电催化尿素生产,同时促进脱硝(NO3RR)和二氧化碳固定(CO2RR),被认为是一种革命性方法。然而,电催化尿素合成过程错综复杂,涉及多分子吸附、活化和复杂的多点中继C-N偶联。当两个催化位点非常接近时,*CO中间体往往会与两个或三个金属位点结合,形成具有较高吸附能的桥式构型,从而阻碍后续的C-N耦合,这与孤立的单个位点倾向于单侧反应形成鲜明对比(图1)。因此,在催化剂中对多位点进行空间距离调整至关重要,但却很难在传统的无机材料中实现。

图1 具有孪生金属位点的纠缠框架催化剂的设计与合成
作为新兴的晶态多孔材料,3D COF具有出色的稳定性和强大可设计性。一方面,3D COF的大表面积和立体孔结构可增强对底物的吸附,驱动反应中间体转移,另一方面,控制COFs的拓扑网络类型和缠结模式可以在空间上直接定位催化位点。在这项工作中,作者将8连接的卟啉基立体节点模块化组装得到了多种3D COF催化剂,二重互穿的bcu拓扑网络使得卟啉单元彼此相邻,进一步产生亚纳米尺度的反应空腔。通过金属化策略,不同的金属离子可直接锚定在框架中预设的卟啉中心,实现具有精准空间分布的催化阵列。特别是具有孪生铁位点的PCOF-34-Fe,空腔中孪生Fe位点之间的距离约为8.8 Å,可以通过低剂量冷冻电子显微技术(Low-dose cryo-EM)对催化位点阵列进行直接可视化(图2),基于FT-EXAFS分析,明确了纠缠孪生铁卟啉的局域原子结构。本次实验部分XAFS数据由安徽吸收谱仪器设备有限公司的桌面X射线吸收谱仪测得,型号为RapidXAFS 2M 。

图2 具有孪生金属位点的纠缠框架催化剂的结构解析
在环境条件下使用H型电解池和三电极系统进行尿素电合成,对比不同金属化的PCOF-34-M(Fe,Ni,Cu),PCOF-34-Fe可以在在热力学和动力学上驱动高效的电催化尿素合成。在-0.6 V时,尿素产率达到 63.8 mmol gcat-1 h-1,在-0.5 V时,法拉第效率(FE)达到90.0%,具有92.4%的氮选择性和100%的碳选择性,可在100小时的持续催化过程中保持稳定。利用商用气体扩散电极(GDE)耦合阳极氧化过程,阴极电位为-0.6 V的条件下,PCOF-34-Fe催化尿素电合成的产率达到135.6 mmol gcat-1 h-1,FE为51.3 %。就整体性能而言,PCOF-34-Fe是目前以NO3-和CO2为原料电催化合成尿素的最佳催化剂之一(图3)。

图3 电催化尿素合成性能评估
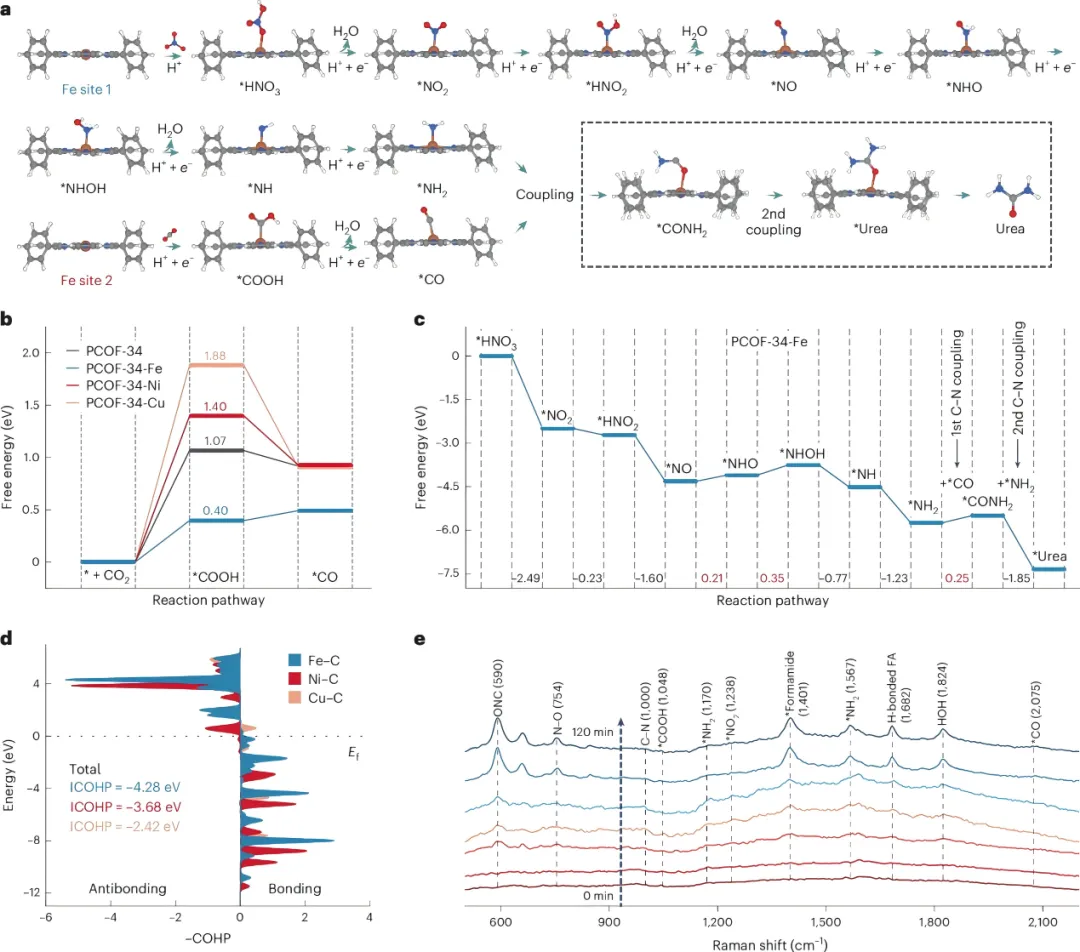
作者对比构建单体Por-8-CHO-Fe和其它具有相近铁含量但不同铁位点距离的卟啉基COFs催化剂:2D-Por-COF-Fe (4.0 Å)、3D-Por-COF-Fe (12.0 Å)和NUST-5-Fe (21.7 Å),只有PCOF-34-Fe展现出电催化尿素合成的高选择性和高收率,且完全抑制了一氧化碳(CO)的生成。机理理研究证明,热力学上,空间上有序排布的Fe-N4增强了对*COOH的吸附强度,促进了*CO关键中间体的形成。在动力学上,合适距离孪生铁位点(8.8 Å)的在亚纳米空腔中加速了中间产物的定向转移,驱动C-N中继耦合成为主要反应路径(图4)。

图4 揭示框架中孪生铁位点的电催化尿素合成机制
这项研究为室温电催化尿素合成提供了见解,揭示了框架材料在实现催化位点空间定位的可能性,加速了更多环境可持续化学方法的发展。
相关论文信息:https://doi.org/10.1038/s44160-025-00742-6
